Rahmannisa Fadhilah
Jika menilik Lampiran II UU No. 3 Tahun 2022 tentang Ibu Kota Negara terdapat beberapa jenis sumber pendanaan yang dapat diterapkan untuk IKN, antara lain:
1. APBN yang dapat dilakukan melalui alokasi anggaran belanja dan/atau pembiayaan.
2. Skema kerja sama pemerintah dan badan usaha (KPBU) untuk mendukung IKN
3. Skema partisipasi badan usaha yang seluruh atau sebagian modalnya dimiliki negara termasuk BUMN/swasta murni antara lain:
a. BUMN Melalui Investasi yang dalam pelaksanaannya dapat bekerja sama dengan swasta.
b. BUMN melalui penugasan dari Pemerintah sesuai dengan ketentuan peraturan perundang-undangan.
c. Swasta murni, melalui investasi murni dari swasta yang dapat diberikan insentif sesuai dengan ketentuan peraturan perundang-undangan.
d. Skema dukungan pendanaan/pembiayaan internasional (Lembaga bilateral/ multilateral).
e. Skema pendanaan lainnya (creative financing), seperti crowdfunding dan dana dari filantropi.
Mungkin beberapa dari kita masih asing dengan skema kerja sama pemerintah dan badan usaha (KPBU), adapun pengertian dari KPBU yaitu kerjasama antara Pemerintah dan Badan Usaha dalam penyediaan infrastruktur dan/atau layanannya untuk kepentingan umum mengacu pada spesifikasi yang telah ditetapkan sebelumnya oleh pemerintah, yang sebagian atau seluruhnya menggunakan sumber daya badan usaha dengan memperhatikan pembagian risiko di antara para pihak.
KPBU merupakan wadah dalam penyediaan infrastruktur untuk memberikan ruang bagi pemerintah untuk bekerja sama dengan swasta berdasarkan prinsip alokasi risiko yang proporsional. Implementasi skema ini telah diatur dalam Perpres Nomor 38 Tahun 2015. Karena hal-hal yang dipertimbangkan tersebut KPBU sebagai bentuk Public Private Partnership (PPP) diterapkan sebagai salah satu sumber pendanaan bagi IKN.
Terdapat pembagian sektor infrastruktur yang menjadi lingkup KPBU:

Berdasar pernyataan Deputi Bidang Pendanaan Pembangunan Kementerian PPN/Bappenas Scenaider Clasein Hasudungan Siahaan, “Untuk proyek dengan skema KPBU, saat ini telah berjalan tiga proyek untuk hunian ASN dan Hankam senilai 41 triliun yang dapat menjadi contoh bagi para pelaku usaha lainnya. Untuk itu, kami berharap kegiatan ini semakin meningkatkan kepercayaan Bapak/Ibu untuk berkontribusi dalam pembangunan Ibu Kota Nusantara sebagaimana diharapkan Bapak Presiden.”
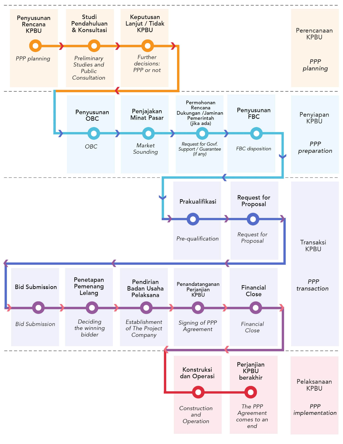
Berikut merupakan merupakan tahapan dalam pelaksanaan skema KPBU:

KPBU sebagai salah satu skema pendanaan penyediaan infrastruktur IKN yang merupakan bentuk kerjasama pemerintah dengan sektor swasta mempunyai beberapa rancangan pembiayaan yang dapat dilakukan, antara lain:
1. KPBU tarif (user payment):
o pengembalian investasi berupa pembayaran dari pengguna (user payment);
o diproritaskan untuk penyediaan infrastruktur di IKN;
o dalam hal dibutuhkan untuk lebih memastikan perolehan pembiayaan swasta (bankability), dapat diberikan dukungan yang bersumber dari APBN dalam bentuk antara lain penjaminan infrastruktur, dukungan sebagian konstruksi dan/atau dukungan kelayakan proyek (viability gap fund).
2. KPBU Availability Payment/AP:
o pengembalian investasi berupa pembayaran ketersediaan layanan (availability payment);
o diprioritaskan untuk penyediaan infrastruktur di IKN;
o bersumber dari APBN melalui belanja penanggung jawab proyek kerja sama;
o dalam hal dibutuhkan untuk memastikan kelayakan proyek dengan skema KPBU availability payment, dapat diberikan dukungan yang bersumber dari APBN dalam bentuk antara lain penjaminan infrastruktur, dukungan sebagian konstruksi dan/atau dukungan kelayakan proyek.
Walau skema KPBU ini bagi segelintir orang terdengar asing namun perlu diketahui beberapa proyek esensial telah diwujudkan dengan skema KPBU, seperti Proyek SPAM Umbulan dan Palapa Ring.
Sumber:
Bappenas, Bappenas, Kemenkeu & LKPP Luncurkan Skema KPBU untuk Pembangunan IKN, https://www.bappenas.go.id/berita/bappenas-kemenkeu-lkpp-luncurkan-skema-kpbu-untuk-pembangunan-ikn-5ankR
Kerja Sama Pemerintah dengan Badan Usaha. Kementerian Keuangan RI. https://kpbu.kemenkeu.go.id/read/46-6/pjpk/tentang-kpbu
Kerja Sama Pemerintah dengan Badan Usaha. Skema KPBU, Apa Perannya dalam Mendukung Pembangunan IKN?. Kementerian Keuangan RI. https://kpbu.kemenkeu.go.id/read/1142-1364/umum/orang-juga-bertanya/skema-kpbu-apa-perannya-dalam-mendukung-pembangunan-ikn
